Veri merkezi altyapısına ilişkin geliştirilen standartların tarihsel sıralaması Şekil 1’de yer almaktadır. Her standart, veri merkezi tasarımı ve işletiminin farklı yönleri için özel yönergeler ve öneriler sunar.
- Uptime Institute: Uptime Institute (UI) tarafından geliştirilen dört katmanlı yaklaşım, ilk olarak 1995 yılında yayımlanmıştır ve Tier (Katman) olarak bilinen farklı kullanılabilirlik düzeylerine dayalı olarak veri merkezlerinin tasarımı ve işletilmesi için yönergeler sağlar.
- TIA-942: Telekomünikasyon Endüstrisi Derneği (TIA) tarafından geliştirilen bu standart, ilk olarak 2005 yılında yayımlanmıştır ve veri merkezlerinin tasarımı ve altyapısı için yönergeler sağlar.
- ASHRAE TC 9.9: Amerikan Isıtma, Soğutma ve İklimlendirme Mühendisleri Teknik Komitesi tarafından geliştirilen bu teknik rehber, veri merkezlerinin verimli çalışmasına yönelik yönergeler oluşturmak üzere 2008 yılında oluşturulmuştur.
- BICSI 002-2014: Building Industry Consulting Service International (BICSI) tarafından geliştirilen bu standart, 2014 yılında yayımlanmıştır. Veri merkezi telekomünikasyon kablolama sistemlerinin tasarımı ve kurulumu için yönergeler sağlar.
- EN 50600: Avrupa Elektroteknik Standardizasyon Komitesi (CENELEC) tarafından geliştirilen bu standart ilk olarak 2014 yılında yayımlanmıştır ve veri merkezlerinin tasarımı, inşası ve işletilmesi için detaylı kriterler tanımlar.
- ISO 22237: International Organization for Standardization (ISO), 2018 yılında EN 50600 standardını uluslararası düzeye taşımaya karar vermiştir. EN 50600 gereksinimleri değiştirilmeden ISO 22237 standardına aktarılmıştır.

Şekil 1: Veri merkezi sınıf tanımları kronolojik sıralama
Uptime Institute
Uptime Institute, veri merkezleri ve kritik altyapılar için danışmanlık ve sertifika hizmetleri sağlayan bir şirkettir. Merkezi Amerika Birleşik Devletleri’nde (ABD) olup, tüm dünyada faaliyet göstermektedir. UI, danışmanlık hizmetleri veren “The 451 Group” tarafından 2009 yılında satın alınmıştır. Uptime Institute ayrıca veri merkezi değerlendirmeleri, enerji verimliliği danışmanlığı ve eğitim gibi başka hizmetler de sağlar. Ayrıca, veri merkezi tasarımı, inşası ve işletimi ile ilgili çeşitli konularda araştırma yapar ve makaleler ve raporlar yayınlar.
Uptime Institute, öncü olduğu katmanlı model ile veri merkezi sektöründe saygın bir danışmanlık kuruluşu olarak kabul görmüştür. Aslen bir standart organizasyonu olmamasına karşın, öncü olarak öne sürdüğü bu modelle birlikte bir otorite şeklinde kabul görmüştür.
Uptime Institute Tier yaklaşımı, bir veri merkezi operasyonunun kullanılabilirliği hakkında bir değerlendirme sistemidir. Yaklaşım dört farklı katmanı (Tier 1-4) kapsar ve her seviye, veri merkezlerinin özelliklerine göre daha yüksek bir kullanılabilirlik sunması beklenir. Bu yaklaşım veri merkezi projelerinde yapılacak yatırımları planlamaya ve karar verme sürecini kolaylaştırmaya yardımcı olur. Dört katmanlı bir sistemde Tier 1 en temel ve Tier 4 en gelişmiş sistemdir. Her katman, farklı bir kullanılabilirlik düzeyini temsil eder; Tier 4 en yüksek kullanılabilirlik düzeyidir ve en yüksek düzeyde işletme hataları tolere edilebilmektedir. Tier seviyesi yükseldikçe yatırım ve işletme maliyetleri artarken, veri merkezinin olası hizmet kesintisi oranı düşmektedir.
Uptime Institute, enerji ve soğutma altyapısındaki yedeklilik tasarımına odaklanır. Tier seviyeleri, kesintisizlik ve hizmet sürekliliği için tasarımın ne kadar sağlam olduğunu ölçen bir kılavuzdur. BT sistemleri için ölçülen yüksek bir ayakta kalma oranı istatistiksel olarak olumlu bir işaret olabilir, ancak bu, veri merkezinin otomatik olarak üst Tier seviyesinde olduğu anlamına gelmez.
- Tier 1 seviyesinde, BT sistemleri için enerji kesintilerine karşı sınırlı koruma sağlayan asgari enerji ve soğutma altyapısı bulunur.
- Tier 2 seviyesinde yedekli bileşenler kullanılması ile kesintiye karşı dayanıklılık artar.
- Tier 3 seviyesinde ise enerji ve soğutma altyapısında daha fazla yedeklilik ve güvenirlik bulunur. Bu seviyede planlanmamış kesintilerin neredeyse hiç yaşanmaması beklenir.
- Tier 4 seviyesinde, enerji ve soğutma altyapısı en üst düzeyde yedekli ve güvenilirdir. Sistem kesintiye uğramaz veya çok nadiren kesilir.
Tasarımda önemli olan, ihtiyaç duyulan hizmet sürekliliği ile uyumlu bir Tier seviyesi hedeflenmesidir. UI, veri merkezi Tier sınıflandırmasını en zayıf olan altyapıya göre değerlendirir. Yani, bir veri merkezi örneğin Tier 4 özelliklerini enerji altyapısında sağlıyor olsa bile, soğutma altyapısı Tier 3 seviyesindeyse, bu veri merkezi Tier 3 olarak kabul edilir. UI’ya göre, her iki altyapı da aynı seviyede olmalıdır ve parçalı bir sınıflandırma yapılmaz. Bu yaklaşım, veri merkezinin tüm kritik altyapı bileşenlerinin yüksek seviyede güvenirlik ve yedeklilik sağlaması gerektiğini vurgular. Çünkü veri merkezinin güvenirliği, en zayıf halkası kadar güçlüdür. UI Tier seviyeleri Tablo 1’de tanıtılmaktadır.
Tablo 1: UI Tier Seviyeleri
| Seviye | Tier I | Tier II | Tier III | Tier IV |
|---|---|---|---|---|
| Gereksinimin Karşılanması | Asgari ihtiyaçlar karşılanmıştır. | Yedek elemanlar eklenmiştir. | Veri merkezi çalışır haldeyken, altyapı bileşenlerine bakım yapılabilir. | Kullanıcı hatalarını tolere edebilir. |
| Tek Noktada Hata (SPOF*) | Vardır. | Vardır. | Bazı. | Yoktur. |
| Yedeklilik | Yoktur. | Bazı bileşenler. | Vardır. (1 aktif, 1 pasif hat) | Vardır. (2 aktif hat) |
| Bakım | Sistem durdurulmalıdır. | Sistem durdurulmalıdır. | Çalışır halde bakım yapılabilir. | Çalışır halde bakım yapılabilir. |
| Beklenen Erişilirlik | %99,671 | %99,7410 | %99,982 | %99,995 |
* SPOF: Single Point of Failure
Uptime Institute Tier Yapıları

Tier I: Temel Altyapı Bileşenleri
Tier 1 veri merkezleri, temel kapasiteye sahip olup düşük maliyetli çözüm sunarlar, ancak kesinti süresi ve riski daha yüksektir. Tier 1 veri merkezleri, temel enerji ve soğutma altyapısını sağlarlar, ancak yedeklilik ve güvenirlik açısından sınırlıdır. Aktif bileşenler genellikle yedeklenmez. Herhangi bir bileşen arızasında kesintiye yol açabilir. Sistemde tekil hata noktaları vardır, bu da herhangi bir noktadaki arızanın sistem genelinde kesintilere yol açabileceği anlamına gelir. Enerji besleme yolu tektir, bu da potansiyel bir tek nokta arızasına işaret eder. Bakım için tüm sistemin kapatılması gerekir. Öngörülen ayakta kalma oranı %99,671’dir, yani beklenen kesinti süresi 28,8 saattir.
Tier 1 veri merkezleri, kesintilerin kabul edilebilir olduğu veya hizmet seviyesi taahhüdü olmayan küçük işletmeler veya kendi iç ihtiyaçları için BT kullanımı yapan şirketler için uygun olabilir.
Tier II: Yedekli Altyapı Bileşenleri
Tier 2 veri merkezleri, Tier 1’e göre daha yüksek bir kesinti toleransı sağlar ve daha fazla yedeklilik sunarlar. Aktif bileşenler yedeklidir, bu sayede bir bileşen arızası durumunda yedek bileşen devreye alınarak kesintilerin azaltılması sağlanır. Enerji besleme yolu tektir. Altyapı bileşenlerinden birinin arızalanması durumunda BT altyapısı olumsuz etkilenebilir. Özellikle besleme hattında meydana gelebilecek bir sorun, kesintilere neden olabilir. Bakımlarda veya arıza durumlarında sistemin kapatılması gerekebilir. Öngörülen ayakta kalma oranı %99,741’dir, yani beklenen kesinti süresi 22,7 saattir.
Tier 2 veri merkezleri, işletmeler için daha yüksek hizmet seviyeleri ve daha az kesintili bir çözüm sunar. Özellikle işletmelerin SLA (Hizmet Seviyesi Anlaşması) şartlarına tabi olduğu durumlarda, Tier 2 veya daha yüksek seviyedeki veri merkezleri tercih edilmelidir. Ayrıca, işletmenin iş yüklerinin kesintilere daha düşük bir toleransı olduğu durumlarda da Tier 2 veri merkezleri uygun bir seçenek olabilir.


Tier III: Çalışır Haldeyken Müdahale Edilebilir Altyapı
Tier 3 veri merkezleri, yüksek kesinti toleransı sağlayan ve yedeklilik konusunda iyileştirmeler sunan bir çözüm sunar. Altyapı bileşenleri ve dağıtım yolları yedeklidir. Veri merkezini iki ayrı enerji kaynağı besler. Bir bileşen arızası durumunda yedek bileşenin veya dağıtım yolunun devreye alınarak kesintilerin azaltılmasını sağlanır. Altyapı bileşenlerine bakım yapmak için BT sistemlerini kapatmak gerekmez. Bakım çalışmaları için yedek bileşenler kullanılır, bu da kesintileri minimize eder. Öngörülen ayakta kalma oranı %99,782’dir, yani beklenen kesinti süresi 1,6 saattir. Bu, 7×24 BT hizmetlerini kullanan ancak kısa süreli planlı kesintilere tahammül edebilen işletmeler için uygun bir çözüm sunar.
Tier 3 veri merkezleri, işletmelerin yüksek kullanılabilirlik gereksinimlerini karşılamak için uygundur. Kısa süreli planlı kesintilere tahammül edebilen işletmeler için ideal bir seçenektir.
Tier IV: Hata Toleranslı Altyapı
Tier 4 veri merkezleri, en yüksek düzeyde kesinti toleransı ve yedeklilik sunarlar. Altyapı bileşenleri ve dağıtım yolları yedekli ve birbirinden izole edilmiştir. Herhangi bir bileşenin arızalanması, bakım ihtiyacı veya beklenmeyen bir durumda veri merkezi kesintiye uğramadan çalışabilir. Sistemler, bağımsız çalışan iki aktif besleme kanalından aynı anda beslenir. Bu, elektrik kesintilerine karşı yüksek derecede dayanıklılık sağlar. Yangın, saldırı, kullanıcı hataları gibi beklenmeyen durumlara karşı dağıtım kanalları izole edilmiştir, bu da her iki kanalın aynı anda etkilenmemesini sağlar. Altyapının iki ayrı hat olması, operatör hatalarını tolere edeceği ve sistemde tek bir hata veya müdahalenin genel kesintiye yol açmayacağı anlamına gelir. Öngörülen ayakta kalma oranı %99,995’tir, yani beklenen kesinti süresi sadece 25 dakikadır.
Tier 4 veri merkezleri, kesintilere karşı son derece yüksek bir direnç ve güvenilirlik sunarlar ve genellikle kritik iş yüklerini barındırmak isteyen büyük işletmeler, e-ticaret şirketleri ve finans kurumları gibi kurumsal ve yüksek SLA koşullarında çalışan işletmeler için tercih edilir.

Uptime Institute Belgelendirme Programı
Veri merkezinin Uptime Institute tarafından belirlenen Tier seviyesine göre sertifikalandırılması kapsamında Şekil 6’da gösterilen süreçte danışmanlık hizmetleri sunulmaktadır. İlk aşamada veri merkezinin elektromekanik tasarımı, veri merkezi işletmecisi tarafından yapılarak dokümante edilir. Kapasite planları, mimari ve teknik çizimler hazırlanır. Teknik dokümanların Uptime Institute tarafından incelenmesi sonrasında belirlenen seviyeye göre Tasarım Sertifikası (Certification of Desing Documents) verilmektedir. Tasarım sertifikası alındıktan sonra veri merkezi, onaylanan dokümanlara sadık kalınarak inşa edilir. Tüm altyapı çalışır hale getirildikten sonra, UI danışmanları eşliğinde, veri merkezinin tasarım dokümanlarına uyumluluğu kontrol edilerek, yedeklilik senaryoları çalıştırılır. BT yüklerini simüle edebilmesi amacıyla ısıtıcılar kullanılarak hem elektrik, hem de iklimlendirme kapasitesinin ölçümlenmesi sağlanır. Başarılı yedeklilik testleri ve doküman kontrolü neticesinde Tesis Sertifikası (Certification of Constructed Facility) düzenlenir. Veri merkezinin işlerliği ve sürekliliği insanlara ve süreçlere bağlı olduğu düşüncesinden hareketle, üçüncü sertifikasyon aşaması olarak Operasyonel Sürdürülebilirlik Sertifikası (Certification of Operational Sustainability) düzenlenir.

Şekil 6: UI Tier Sertifika Süreci
TS EN 50600
Türk Standartları Enstitüsü (TSE), ülkemizde yürütülen veri merkezi için belirlenen standart olarak, Avrupa Birliği ile uyumlu biçimde EN 50600 benimsenmiştir. EN 50600 serisi standartlar, Uluslararası Standartlar Organizasyonu (ISO) tarafından da ISO 22237 serisi olarak yeniden yayımlamıştır, dolayısıyla EN 50600 belgeleri, ISO 22237 olarak uluslararası anlamda da geçerlilik kazanmıştır. Türkiye’de TSE tarafından Türkçeleştirilmiş olan TS EN 50600 standardına ilişkin sertifikalandırma çalışmalarına geçilmiştir.
TS EN 50600 Serisi veri merkezi standartları Enerji, Soğutma, Telekomünikasyon ve Güvenlik (yangına karşı güvenlik dâhil) başlıklarında veri merkezlerine yönelik kriterler kapsamlı bir şekilde tanımlanmaktadır. Ayrıca verimliliğin artırılması ve sürdürülebilirlik için öneriler içermektedir.
TS EN 50600 standardı, dört ana bölümde yapılandırılmıştır. Bu bölümler şunlardır:
- TS EN 50600-1: Genel Bakış
- TS EN 50600-2: Tasarım
- Bina İnşaatı
- Güç Kaynağı ve Dağıtımı
- Çevresel Kontrol
- Haberleşme Kablolama Altyapısı
- Güvenlik Sistemleri
- Deprem Riski ve Etki Analizi
- TS EN 50600-3: Yönetim ve İşletimsel Bilişim
- TS EN 50600-4: Temel Performans Göstergeleri
- Enerji Kullanım Verimlilik Oranı (PUE, Power Usage Effectiveness)
- Su Kullanım Verimlilik Oranı (WUE, Water Usage Effectiveness)
- Karbon Kullanım Verimlilik Oranı (CUE, Carbon Usage Effectiveness)
- Yenilenebilir Enerji Çarpanı (REF, Renewable Energy Factor)
- Enerji Yeniden Kullanma Çarpanı (ERF, Energy Reuse Factor)
- Soğutma Verimlilik Oranı (CER, Cooling Efficiency Ratio)
TS EN 50600 standardında yukarıdakilere ilaveten Enerji Yönetimi ve Çevresel Sürdürülebilirlik Olgunluk Modeli (EN 50600-5-1), Enerji Yönetimi Öneriler (EN 50600-99-1), Çevresel Sürdürülebilirlik Önerilen Uygulamalar (EN 50600-99-2), EN 50600 Başvuru Rehberi (EN 50600-99-3) ek dokümanları bulunmaktadır.
Veri merkezi performansları EN 50600 ile ilk kez ayrıntılı olarak tanımlamıştır. Bu performans kriterleri, iklim değişikliğiyle mücadele anlamında küresel uzlaşmayla imzalanarak 2016 Kasım ayında yürürlüğe giren ve tarafı olduğumuz Paris Anlaşması açısından da önemlidir. Toplam enerji tüketiminin oldukça yüksek olduğu veri merkezlerinin de küresel ısınmaya etkisi göz önünde bulundurulduğunda, bu sektöre yönelik baskıların önümüzdeki yıllarda yoğunlaşması kaçınılmazdır. Dolayısıyla TS EN 50600 standartlarında yer alan verimlilik kriterlerinin, veri merkezi tasarımında göz önünde bulundurulması ve devlet tarafından sektörün bu kriterler doğrultusunda yönlendirilmesi önem arz etmektedir.
TSE’nin belgelendirme usulleri incelendiğinde, öncelikle veri merkezi işletmecisinin kendi kendini değerlendirmesi istenmektedir. Veri merkezi işletmecisi, işe ilişkin risk ve etki analizini kullanarak tesis altyapısı için standardın uygulanabilirliğini belirleyecektir. TS EN 50600 serisi, Tablo 2’de yer aldığı üzere dört “Kullanılabilirlik Sınıfı” (Sınıf 1-4) tanımlamaktadır. İş riski analizinin sonucuna dayalı olarak, TS EN 50600-2 altındaki kontrol kriterlerine bağlı olarak ihtiyaç duyulan Kullanılabilirlik Sınıfı belirlenecektir. Kullanılabilirlik Sınıfı karakteristik özellikleri aşağıda yer almaktadır.
Tablo 2: EN 50600 Kullanılabilirlik Sınıfları
| Sınıf | Sınıf 1 | Sınıf 2 | Sınıf 3 | Sınıf 4 |
|---|---|---|---|---|
| Kullanılabirlik | Düşük | Orta | Yüksek | Çok yüksek |
| Enerji Kaynağı | Ana dağıtım ekipmanına tek yol, tek kaynak | Ana dağıtım ekipmanına tek yol, yedekli kaynaklar | Ana dağıtım ekipmanına çoklu yol, yedekli kaynaklar | Ana dağıtım ekipmanına çoklu yol, çoklu kaynaklar |
| Enerji Dağıtımı | Tek yol | Yedekli tek yol | Çoklu yol, eşzamanlı bakım/operasyon çözümü | Çoklu yol, bakım zamanı hariç hata toleranslı |
| Çevresel Kontrol | Tek yol | Yedekli tek yol | Çoklu yol, eşzamanlı bakım/operasyon çözümü | Çoklu yol, bakım zamanı hariç hata toleranslı |
| Veri Kablolama | Tek yol, doğrudan bağlantı veya tek erişim ağ bağlantısıyla sabit altyapı | Tek yol, çoklu erişim ağ bağlantılarına sahip sabit altyapı | Çoklu yol, çoklu erişim ağ bağlantılarıyla çeşitli yollara sahip sabit altyapı | Çoklu yol, çeşitli yollara ve yedek dağıtım bölgelerine ve çoklu erişim ağ bağlantılarına sahip sabit altyapı |
Kullanılabilirlik Sınıfı 1: Tek Yol
Kullanılabilirlik Sınıfı 1 çözümü, risk değerlendirmesinin sonucunda aşağıdakilerin kabul edilebilir bulunduğu durumlarda uygundur:
- İşlevsel bir elemandaki tek bir arıza, işlevsel yeteneğin kaybolmasına neden olabilir.
- Planlı bakım, yükün kapatılmasını gerektirebilir.

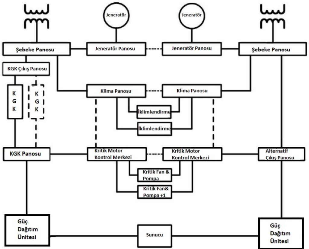
Şekil 7: Tek yollu güç dağıtım sistemi örneği (Bulunabilirlik Sınıfı 1)

Şekil 8: Bulunabilirlik Sınıfı 1 soğutma dağıtım alt sistemi
Kullanılabilirlik Sınıfı 2: Yedekli Tek Yol
Kullanılabilirlik Sınıfı 2 çözümü, risk değerlendirmesinin sonucunda aşağıdakilerin kabul edilebilir bulunduğu durumlarda uygundur:
- Bir cihazdaki tek bir arıza, hattın (yedek cihazlar aracılığıyla) işlevsel kapasitesinin kaybolmasına neden olmamalıdır.
- Yedekli bir cihazın rutin planlı bakımı, yükün kapatılmasını gerektirmemelidir.

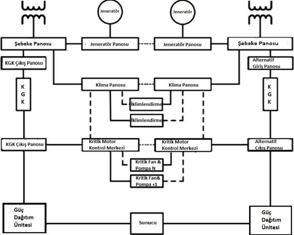
Şekil 9: Yedekli tek yollu güç dağıtım sistemi örneği (Sınıf 2)

Şekil 10: Kullanılabilirlik Sınıfı 2 soğutma dağıtım alt sistemi
Kullanılabilirlik Sınıfı 3: Eşzamanlı Onarım ve İşletme Çözümü Sağlayan Çoklu Yollar
Kullanılabilirlik Sınıfı 3 çözümü, risk değerlendirmesinin sonucunda aşağıdakilerin kabul edilebilir bulunduğu durumlarda uygundur:
- İşlevsel bir elemanın arızası, işlevsel yeteneğin kaybına yol açmamalıdır.
- Planlı bakım, yükün kapatılmasını gerektirmemelidir.

Şekil 11: Eşzamanlı onarım ve işletme çözümü sağlayan çoklu yol örneği (Sınıf 3)

Şekil 12: Sınıf 3 soğutma dağıtım alt sistemi
Kullanılabilirlik Sınıfı 4: Hata Toleranslı Çözüm
Kullanılabilirlik Sınıfı 4 çözümü, risk değerlendirmesinin sonucunda aşağıdakilerin kabul edilebilir bulunduğu durumlarda uygundur:
- İşlevsel bir elemanın arızası, işlevsel kapasitenin kaybına yol açmamalıdır.
- İşlevsel bir elemanı etkileyen tek bir olay, yükün kapanmasına neden olmamalıdır.
- Planlı bakım, yükün kapatılmasını gerektirmemelidir.

Şekil 13: Çok yollu, bakım hariç hataya dayanıklı çözüm örneği (Sınıf 4)

Şekil 14: Sınıf 4 soğutma dağıtım alt sistemi
TSE Veri Merkezi Belgelendirme Programı
Belgelendirme süreci UI’a benzer yapıda olup, kontrol listeleri aşağıda belirtilmiştir:
- Tasarım Belgesi: TS EN 50600-1 ve TS EN 50600-2-x standart serilerine ilişkin denetlemeler başarılı sonuçlandığı takdirde “TSE Veri Merkezi Tasarım Belgesi” süresiz olarak verilmektedir.
- Tesis Belgesi: Bir veri merkezi tesisinin inşası esnasında tasarıma uygunluğunun fiziksel olarak yerinde denetlenmesi süreci; tasarım dokümanları, tasarım değerlendirme raporları, TS EN 50600-2-x serisi ve TS EN 50600-3-1 standardının ilgili bölümlerinin incelenmesi ve sürecin olumlu sonuçlanması durumunda “TSE Veri Merkezi Tesis Belgesi” süresiz olarak verilmektedir.
- Operasyon Belgesi: Tesis inşaatı tamamlanarak faaliyete geçmiş veri merkezlerinin operasyon süreçlerinin yerinde denetimi TS EN 50600-3-1 standardının ilgili bölümlerinin incelenmesi ve denetim sürecinin olumlu sonuçlanması durumunda “TSE Veri Merkezi Operasyon Belgesi” verilmekte ve yıllık olarak ara kontroller gerçekleştirilmektedir.



Şekil 15: TSE tarafından Hazırlanan Veri Merkezi Belgelendirme Şablonları
UI’dan farklı olarak veri merkezi belgelendirmesi en zayıf olduğu bileşene göre değil, her bir bileşen için ayrı belirlenerek hazırlanmaktadır. TSE Veri Merkezi Belgelendirme Programı Şekil 16’da sunulmaktadır.

Şekil 16: TSE Veri Merkezi Belgelendirme Programı
TSE Belgelendirme Programı kapsamında veri merkezinin verimlilik durumunu belgelendiren mekanizmalar da bulunmaktadır. Veri merkezinin Tasarım ve Tesis belgelendirmesi olmasa dahi, Operasyon Belgesi’ne (TS EN 50600) ilaveten, diğer gereksinimlerin Şekil 16’da belirtildiği aşağıdaki belgelendirmeleri de alabilmektedir:
- Yeşil Veri Merkezi
- Karbon Nötr Veri Merkezi
- Sürdürülebilir Veri Merkezi
TS EN 50600 ile Uptime Institute Tier Karşılaştırması
Tablo 3’te görüldüğü üzere TS EN 50600 Bulunabilirlik Sınıfı 1-4 ile Uptime Institute Tier 1-4 seviyelerinin elektrik ve iklimlendirme altyapılarına ilişkin yaklaşımları örtüşmektedir. Şemada kullanılan “N” ifadesi, sistemin çalışması için gerekli olan asgari kapasiteyi ifade etmektedir.
Tablo 3: Seviye 1-4 Altyapı Bileşenlerinin Karşılaştırmalı Gösterimi

| Sınıf/Kademe 1 | Sınıf/Kademe 2 | Sınıf/Kademe 3 | Sınıf/Kademe 4 |
|---|---|---|---|
| Dağıtım hattı tek | Dağıtım hattı tek | Dağıtım hattı yedekli (1 aktif, 1 pasif) | Dağıtım hattı yedekli (2 aktif) |
| Bileşenler yedekli değil N | Bileşenler yedekli N+1 | Bileşenler yedekli N+1 | Bileşenler yedekli 2N |
| Dağıtım hattı tek | Dağıtım hattı tek | Dağıtım hatları bağımsız değil | Dağıtım hatları bağımsız |
| Asgari ihtiyaçlar karşılanmıştır. | Yedek elemanlar eklenmiştir. | Çalışır halde bakım yapılabilir. | Kullanıcı hataları tolere edilebilir. |
| %99,671 süreklilik | %99,7410 süreklilik | %99,982 süreklilik | %99,995 süreklilik |
| 28,8 saat/yıl kesinti | 22,7 saat/yıl kesinti | 1,6 saat/yıl kesinti | 25 dakika/yıl kesinti |
EN 50600 prensiplerinin Uptime Institute Tier sınıflandırması ile özet karşılaştırması Tablo 4’te sunulmaktadır.
Tablo 4: TS EN 50600 ve Uptime Institute Belgelendirme Karşılaştırması
| TS EN 50600 | Uptime Institute Tier |
|---|---|
| Avrupa resmi rehberidir. | Veri merkezi standartlarının oluşmasında öncülük etmiş bir firmadır. |
| ISO 22237’de aynen kullanılarak küresel veri merkezi standardı haline gelmiştir. | Tüm dünyada kabul görmüştür. (Menşei: Amerika Birleşik Devletleri) |
| 4 Kullanılabilirlik Sınıfı (Availability Class) | 4 Katman (Tier) |
| Tesis Belgesi almak için Tasarım Belgesi gerekli değildir. | Tesis Belgesi öncesinde Tasarım Belgesi gerekmektedir. |
| Fikir, Tasarım, İnşaat ve İşletme aşamalarında rehber niteliğindedir. | Esnek bir model sunmaktadır. |
| Belgelendirme: Tasarım Belgesi Tesis Belgesi Operasyon Belgesi Yeşil Veri Merkezi Belgesi Karbon Nötr Veri Merkezi Belgesi Sürdürülebilir Veri Merkezi Belgesi | Belgelendirme: Tasarım Belgesi Tesis Belgesi Operasyonel Sürdürülebilirlik Belgesi |
| Belgelendirme Kriterleri: Bina İnşaatı Güç Kaynağı ve Dağıtımı Çevresel Kontrol (İklimlendirme) Haberleşme Kablolama Altyapısı Güvenlik Sistemleri Deprem Riski ve Etki Analizi Yönetim ve İşletimsel Bilişim Verimlilik | Belgelendirme Kriterleri: Güç Kaynağı ve Dağıtımı Çevresel Kontrol (İklimlendirme) Yönetim ve İşletimsel Bilişim |
Diğer Standartlar
ANSI/TIA 942
Amerikan Ulusal Standartlar Enstitüsü (ANSI) ve Telekomünikasyon Endüstrisi Birliği (TIA) tarafından ANSI/TIA-942 standardı yayımlanmıştır. UI yaklaşımına dayalı olarak dört seviyeli bir sınıflandırma tarif ettiğinden geçmişte telif hakları ile ilgili sorunlar yaşadığı bilinmektedir. ABD menşeli bir standart olmakla birlikte detaylı veri içeren bir kontrol listesi yer almaktadır. ADC ve Cisco gibi şirketlerden beslenmektedir. 2021 Haziran ayında standardın güncellenmesi kararlaştırılmış olup, ANSI/TIA-942-C sürümünün 2023’te yayımlanması beklenmektedir.
Uptime Institute’a benzer şekilde TIA-942, elektriksel ve mekanik öğeleri ele alır. Bununla birlikte, veri merkezinin konumu, mimarisi, güvenliği, yangın güvenliği, elektrik ve telekomünikasyon gibi bir veri merkezinin fiziksel unsurlarını da dikkate alır.
ANSI/TIA-942, bir veri merkezinin sınıflandırılabileceği dört derecelendirme düzeyine ayrılmıştır. Derecelendirmeler, en temel site altyapısından Rated 1 (Kademe 1) ile başlayarak, en üst düzey sistem güvenilirliği Rated 4’e (Kademe 4) kadar değişir.
TIA-942 temelde telekomünikasyon kablolama standardıdır, kaynak verimliliği, telekomünikasyon altyapısının dayanıklılığı, KPI’lar veya yönetim ve operasyon hakkında kriter sunmaz.
ANSI/BICSI 002
Veri merkezi tasarımına ilişkin üretici bağımsız en iyi uygulama örneklerini içeren standart dokümanıdır. Optimum tesis ve teknoloji yedekliliğini belirlemek üzere ortak terminoloji oluşturur. Optimum tasarım ve uygulama çözümleri geliştirmek içini önerilen tesis ve teknoloji yedekliliğini belirlemek üzere aşağıdaki alanlarda gereksinimleri tanımlar:
- Alan planlaması
- Yer seçimi
- Mimari
- Yapısal
- Elektriksel sistemler
- Mekanik
- Yangın koruması
- Güvenlik
- Bina otomasyon sistemleri
- Telekomünikasyon
- Bilgi Teknolojisi
- Devreye alma
- Veri merkezi bakımı